Skip to main content
Skip to main navigation menu
Skip to site footer
Open Menu
About the Journal
Current
Submissions
Editorial Team
Reviewer's Pannel
Join Us
Abstracting & Indexing
Aims and Scopes
Editorial Flow
Libraries
Contact
Archives
Publication Charges
Conferences
Search
Register
Login
Home
/
Archives
/
Vol. 7 No. 7 (2025): Special Issue ICTIS- 2025
Vol. 7 No. 7 (2025): Special Issue ICTIS- 2025
Published:
2025-05-22
Articles
Enhanced Skin Cancer Classification with MobileNetV3 and Morphological Preprocessing: A Deep Learning-Based Extension
Sidra Mehboob, Maryam Bukhari, Yaser Ali Shah, Salabat Khan, Muhammad Sharif
1–12
PDF
A Compact Slotted Micro-Strip Patch Antenna Operating at 28 GHz for 5 G-IoT Applications
Ali Hassan, N. Nizam Uddin
13-24
PDF
Experimental Design-Based Optimization of Football Manufacturing: A Case Study of Anwar Khawaja Industries
Muhammad Nauman, Misbah Ullah, Muhammad Junaid
25-37
PDF
Feature-Level Fusion of CNN and Vision Transformer for Tomato Leaf Disease Identification
Afnan Ahmed, Sadiq Ali
38-49
PDF
Disease Detection Using Wrist Pulse Analysis
Farman Ali, Sudais Rehman, Adnan Ayaz, Arbab Masood Ahmad
50-61
PDF
HLCE: Framework for Enhanced Stock Price Forecasting
Yaser Ali Shah, Nimra Waqar, Wasiat Khan, Amaad Khalil
62-79
PDF
Object Detection in High Resolution Aerial Imagery Using Detection Transformer
Sahibzada Jawad Hadi, Anees Ahmad, Irfan Ahmed, Waqas Ahmed Imtiaz
80-94
PDF
Highly Isolated 4-Port UWB Mimo Antenna for Next Generation Communication System
Anila Hanif, Shahid Bashir, Anam Hanif
95-109
PDF
Machine Learning-Based Fish Species Recommendation Using Water Quality Parameters
Muhammad Owais Khan, Faheem Ul Haq, Aasif Awan
110-126
PDF
Improving Cardiovascular Disease Prediction Accuracy with Three-Way Decisions
Arshad Aziz, Hasham Khan, Muhammad Attaullah, M. K Afridi
127-142
PDF
Optimal Coordination of Directional Overcurrent Relays in Interconnected Networks Using an Improved Multi-Strategy Coati Optimization Algorithm
Syed Muhammad Abdullah Hashmi, Tahir Mahmood, Muhammad Mansoor Ashraf
143-157
PDF
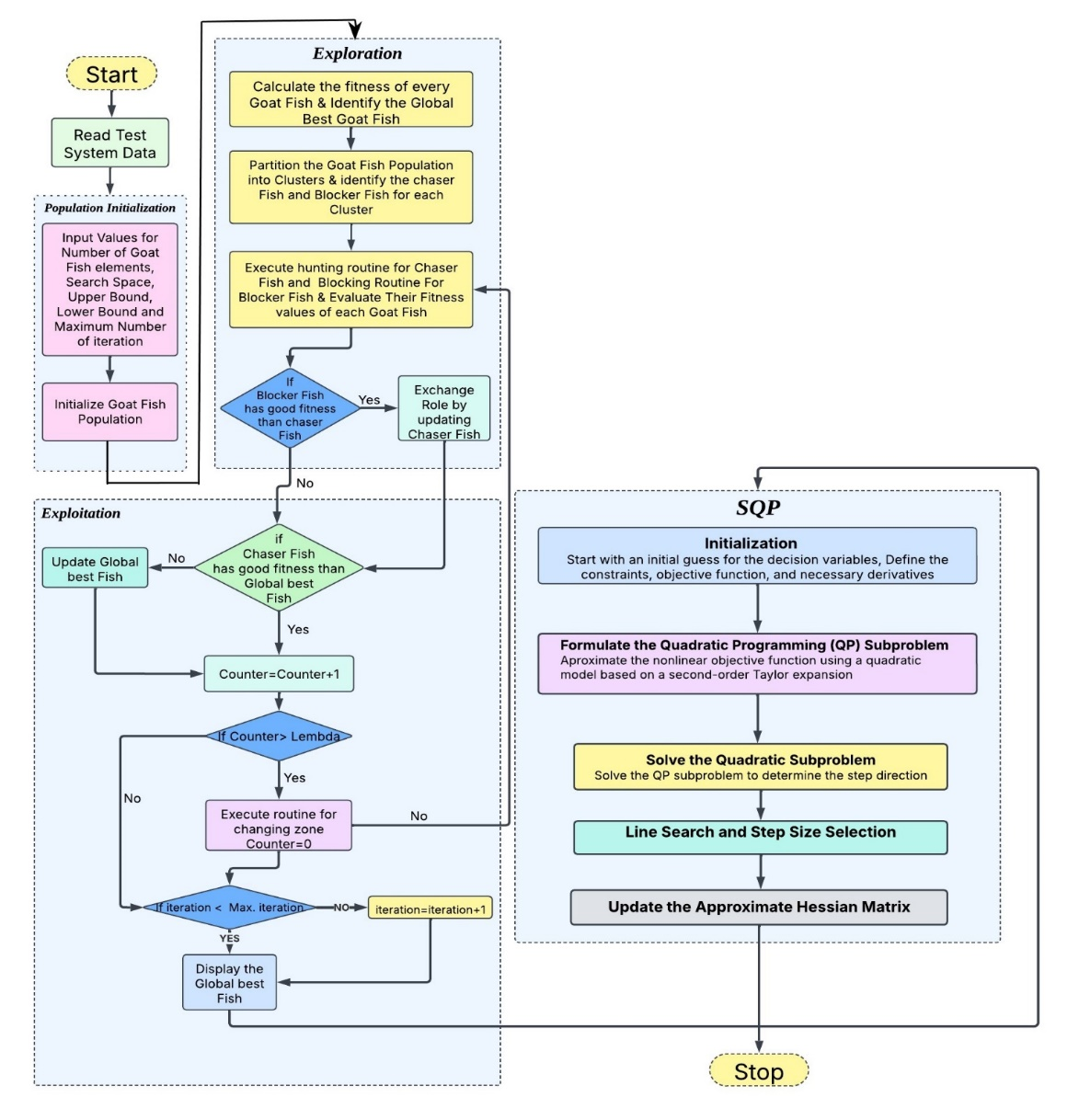
Cost-Effective Energy Management of a Microgrid Using a Hybrid Yellow Saddle Goatfish Optimization Algorithm
Asadullah Younas, Tahir Mahmood, Muhammad Mansoor Ashraf
158-171
PDF
Investigation of Improvement in Current Carrying Capacity of Various Power Cables Using a Novel Arrangement
Hazrat Khan, Salman Amin
172-184
PDF
Enhancing Predictive Business Process Monitoring in Call Centers through Multimodal Data Fusion and Heterogeneous Time-Aware LSTM-Based Multi-Task Learning
Farhat Mehmood, Afshan Ishaq
185-203
PDF
A Comprehensive Study on Innovative AAC Solution for Enhancing Communication in Speech-Impaired Children
Madina khan, Fouzia Jabeen, Maryam Batool Ali Bangash
204-217
PDF
CHEESE Net: A Feature-Optimized Hybrid Learning Model
Shakeel Ahmed , Nimra Waqar, Asad Raza, Amaad Khalil, Muhammad Adil
218-231
PDF
Enhanced Trapezoidal Modulation in MMC: Comparative Analysis with Traditional Modulation Methods
Saqib Hussain, Ahtsham Ullah, Jamshed Ansari
232-243
PDF
Enhancing Driver Identification with a Crow Search-Optimized Stacking Ensemble
Anwar Mehmood Sohail, Khurram Shehzad Khattak, Zawar Hussain Khan, Ahmad Mustafa
244-256
PDF
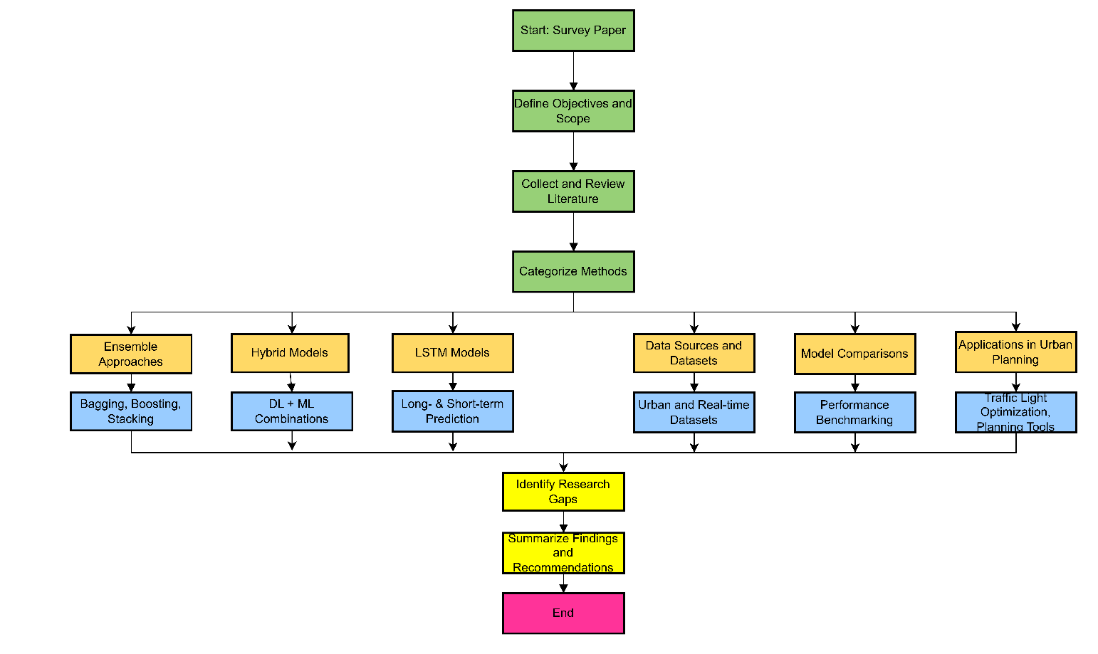
Predictive Analytics for Smart Cities: Traffic Flow Forecasting Using Ensemble Algorithms
Ahmad Mustafa, Khurram Shehzad Khattak, Zawar Hussain Khan
257-267
PDF
The Design and Development of 1-DOF Assisted Physiotherapeutic Device for Rehabilitation of Frozen Shoulder
Atiqa Saleem, Shehla Inam, Seemab Zakir, Leezish Gulshad, Faisal Amin, Aleena Naweed
268-278
PDF
PsyRA – A Retrieval-Augmented Dialogue System for Mental Health Support
Muhammad Hassaan, Muhammad Saad Ali Shah, Muhammad Uzaif, Dr Yasir Saleem Afridi, Rehmat Ullah Khattak
279-288
PDF
Design of Multiband MIMO Antenna for 5G Applications
Mehwish Mehreen, Muhammad Abdul Basit, Yasar Amin
289-296
PDF
A Computer Vision Based Child Safety Solution Using YOLOv8 Architecture
Muhammad Haroon Ahmad, Umair uddin, Fawad Hussain, Muhammad Farooq, Abid Khan, Ihsan Ul Haq
297-306
PDF
AI Vision for Health Care: Virtual Keyboard and Mouse Empowering Partially Disabled Patients
Sabeen Zulfiqar, Ahad Abbas, Mehroz, Muhammad Farooq, Ihsan ul haq
307-315
PDF
AI-Based Resource Efficient Image Classifier for Skin Lesions
Salman khan, Farhan Khan, Umar Sadique, Sana Khan, Atif Jan
316-328
PDF
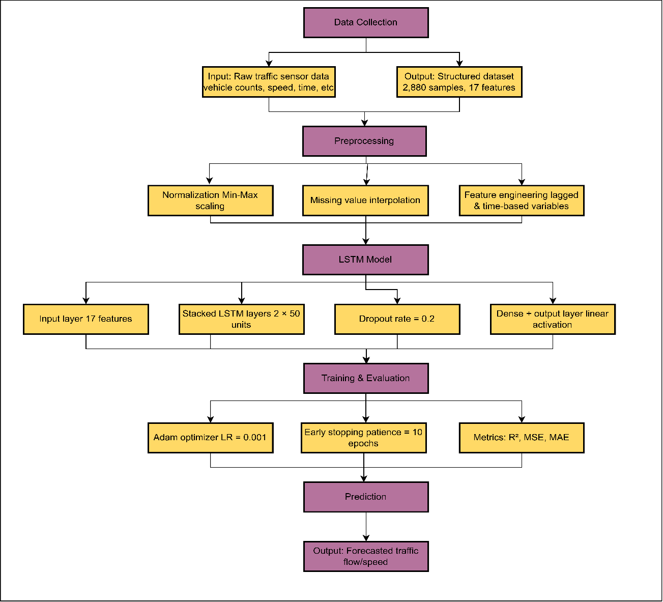
Harnessing LSTM Networks for Traffic Flow Forecasting: A Deep Learning Approach
Ahmad Mustafa, Khurram Shehzad Khattak, Zawar Hussain Khan
329-337
PDF
Optimization of MPPT in PV Systems Using Machine Learning Under Partial Shading Conditions
Shamim Hossain, Wang Lu, Li Libo, Conteh Alimamy, Ge Qiang
338-354
PDF
A Modified Incremental Conductance-Based Active Power Curtailment for Voltage Regulation in Highly PV-Fed Distribution Grids
Abdullah Said, Dr. Gul Muhammad, Muhammad Zakir
355-366
PDF
Improved Improved Millimeter Wave Patch Antenna for Next-Generation and Beyond Networks
Aman ullah, Yasar Amin, Muhammad Zahid, Rao Behram Umer, Muhammad Abdul Basit, Aemin Zoha Khan
367-375
PDF
AmpliStride: From Signal to Stride a Breakthrough for Leg Paralysis Rehabilitation
Anum Khan, Urooj Qaiser, Mehmood Khan, Arbab Masood Ahmad
376-384
PDF
Optimizing Economic Load Dispatch Using a Hybrid PSO-SA Algorithm: A Novel Approach
Abdul Rafay, Uzair Khan, Muhammad Mujtaba, Abbas Javeed, Muhammad Tayyab Khalid, Zubair Ali
385-396
PDF
Thermal Macro-Modeling and Safe Operating Area Analysis of MOSFETs
M. Sudais Khan, Yaseer A. Durrani
397-406
PDF
Performance Analysis of a Lifi System Based on VLC Over a LOS Channel with and Without Ambient Light Using Opti System
Rao Behram Umer, Farzana Kulsoom, Aman ullah, Sidra Khadam, Muhammad Abdul Basit, Aemin Zoha Khan
407-417
PDF
Make a Submission
Make a Submission
We are Indexed Here