Skip to main content
Skip to main navigation menu
Skip to site footer
Open Menu
About the Journal
Current
Submissions
Editorial Team
Reviewer's Pannel
Join Us
Abstracting & Indexing
Aims and Scopes
Editorial Flow
Libraries
Contact
Archives
Publication Charges
Conferences
Search
Register
Login
Home
/
Archives
/
Vol. 4 No. 2 (2022): Vol 4 Issue 2
Vol. 4 No. 2 (2022): Vol 4 Issue 2
Published:
2022-06-30
Articles
Statistical Evaluation of Environmental Factors as Diabetogenic Agent in Type 2 Diabetes Mellitus
saima shokat, Aasma Riaz, Dr.Riffat Iqbal, Dr. Atif Yaqub, Dr. Samreen Riaz
288-299
PDF
XML
Assessment and Validation of Land Surface Temperature (LST) Dynamics using Geo-spatial Techniques in Dera Ghazi Khan City, Pakistan
Mareena Khurshid, Safdar Ali Shirazi
300-312
PDF
XML
Efficacy of Flood relief measures - 2010: A case study of district Layyah, Punjab-Pakistan
Shahid Bukhari, Alamgir A Khan, Magdalena Ivasecko, Farah Khan
313-322
PDF
XML
Sentiment Classification Using Multinomial Logistic Regression on Roman Urdu Text
Irfan Qutab, Khawar Iqbal Malik, Hira Arooj
323-335
PDF
XML
Detecting Aphid Concentration in Wheat Leaf Using Remote Sensing and GIS
Rao Mansor Ali Khan, Saira Batool , Qamar Shabbir Rana, Syed Amer Mahmood, Mamoon ur Rasheed, S M Hassan
336-347
PDF
XML
Quack Finder: A Probabilistic Approach
Faisal Bukhari, Mahrukh Saleem, Rabia Zafar, Muhammad Idrees, Waheed Iqbal, Zubair Nawaz, Saqib Saleem
348-364
PDF
XML
Blind Image Deblurring Using Laplacian of Gaussian (LoG) Based Image Prior
Sofia Sofia Zaka, Muhammad Nadeem Majeed, Hassan Dawood
365-374
PDF
XML
Dual-Band 10-Element MIMO Antenna for Sub-6 GHz MIMO Applications in 5G Smartphones
Ali Sufyan, Khan Bahadur Khan, Waqar Aslam, Yasir Salam
375-382
PDF
XML
Power Spectrum of Brain for Complex Task using Electroencephalogram
Raheel Zafar, M Javvad ur Rehman; Hammad Dilpazir
383-391
PDF
XML
Evaluation of Microbial Contamination via Wastewater Collected from Different Oil Industries and its Treatment Using Various Coagulants
Roheela yasmeen, Saman Basharat, Sumaira Mazhar, Wajeeha Hamid
392-403
PDF
XML
Evaluation of Microbial Contamination in Meat and its Control Using Preservatives
Rabia Rehman, sumaira mazhar, Mawra Gohar
404-415
PDF
XML
Assessment of Water Stress in Rice Fields Incorporating Environmental Parameters
Muhammad Kamran, Sajid Rasheed Ahmad, Khurram Chohan, Azeem Akhtar, Amna Hassan, Rao Mansoor Ali Khan
416-424
PDF
XML
A Smart Contract Approach in Pakistan Using Blockchain for Land Management
Qamar Zaman, Muhammad Idrees, Ather Ashraf, Ashfaq Ahmad
425-435
PDF
XML
A Geospatial Analysis of Shishper Glacier Surge-Upper Hunza Gilgit Baltistan
Maham Sajjad, Faiza Sarwar, Sidra tul Ain
436-449
PDF
XML
First Report of Genus Parmeliella Müll. (Peltigerales; Lecanoromycetes; Ascomycota) from Pakistan
Qudsia Firdous, Arslan Ali, Abdul Nasir Khalid
450-458
PDF
XML
Ecological Significance of Floristic Structure and Biological Spectrum of Alpine Floral Biodiversity of Khunjerab National Park Gilgit-Baltistan Pakistan
Sujjad Hyder, Nasiba Ibrahim
459-475
PDF
XML
Hybrid Integration Model in Industry 4.0 for Lean Management (HIM)
Huma Pervez
476-489
PDF
XML
Machine Learning with Data Balancing Technique for IoT Attack and Anomalies Detection
Muhammad Asad Arshed, Muhammad Abdul Jabbar, Farrukh Liaquat, Usman Mohy-ud-Din Chaudhary, Danial Karim, Hina Alam, Shahzad Mumtaz
490-498
PDF
XML
Analysis of Code Vulnerabilities in Repositories of GitHub and Rosettacode: A comparative Study
Abdul Malik, Muhammad Shumail Naveed
499-511
PDF
XML
Prominence of Filtering Techniques for Harmonics Mitigation in Advanced Power Electronics Systems
Muhammad Arslan Sadiq, Dr. Nusrat Husain, Fawad Shaukat, Ashraf Yahya, Zeeshan Ahmad Arfeen, Osama Mehboob, Huzaifa Altaf
512-525
PDF
XML
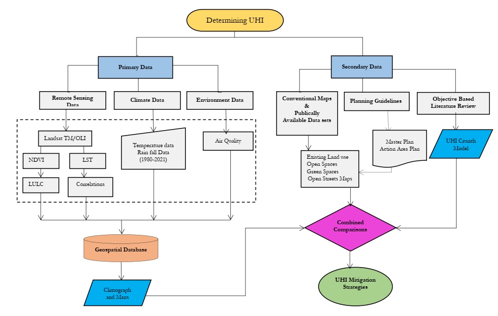
Determination and Mitigation of Urban Heat Island (UHI) In Lahore (A comparative Study of Landsat 8&9)
SABA ISLAM, Prof.Dr. Shaker Mahmood Mayo, Prof.Dr.M. Atiq Ur Rahman, Urooj Afzal, Maria Ali
526-551
PDF
XML
Prospects of Biosynthetically produced Nanoparticles in Biocontrol of Pests and Phytopathogens: A review
Prospects of Biosynthetically produced Nanoparticles in Biocontrol of Pests and Phytopathogens
sumaira mazhar
552-563
PDF
XML
A Study of Reasons behind Unproductivity and Indecisiveness in public Institutions of Urban Planning in Pakistan
Hassan Zaheer, Dr Shakir Mahmood Mayo
564-577
PDF
XML
Impact Assessment of Commercialization of Main Roads in Planned Housing Schemes: A Case Study of PIA Housing Scheme
Maria, Umme Aiman Qureshi, Shaker Mahmood Mayo, Hafiza Saba Islam, Warda Ali
578-595
PDF
XML
Interpretation of Expressions through Hand Signs Using Deep Learning Techniques
Sameena Javaid, Safdar Rizvi, Muhammad Talha Ubaid, Abdou Darboe, Shakir Mahmood Mayo
596-611
PDF
XML
Knowledge Acquisition System for Sentiment Analysis
Muhammad Sheharyar Liaqat, Ihtisham ul Haq, Muhammad Burhan, Shakir Mahmood Mayo
612-620
PDF
XML
Make a Submission
Make a Submission
We are Indexed Here