Skip to main content
Skip to main navigation menu
Skip to site footer
Open Menu
About the Journal
Current
Submissions
Editorial Team
Reviewer's Pannel
Join Us
Abstracting & Indexing
Aims and Scopes
Editorial Flow
Libraries
Contact
Archives
Publication Charges
Conferences
Search
Register
Login
Home
/
Archives
/
Vol. 6 No. 2 (2024): Vol 6 Issue 2
Vol. 6 No. 2 (2024): Vol 6 Issue 2
Published:
2024-06-30
Articles
Advanced Blast Algorithm for Molecular Identification, Biodegradation and Decolorization of Synthetic Melanoidins Using Fungal Species Isolated from Soil and Spent Wash
Zeeshan Ali, Naveed Ahmed Qambrani, Rasool Bux Mahar
945-960
PDF
Enhancing Security in Mobile Cloud Computing: An Analysis of Authentication Protocols and Innovation
Amna Shehzadi, Kashif Ishaq, Naeem A. Nawaz, Ghulam Mustafa, Fawad Ali Khan
351-365
PDF
HTML
Image Compression Exploration using Discrete Wavelets Transform Families and Level
Arbab Waseem Abbas, Waseem Ullah Khan, Safdar Nawaz Khan Marwat, Salman Ahmed, Khalid Saeed, Noor ul Arfeen
366-379
PDF
Deep Learning-Based Automated Classroom Slide Extraction
Zeeshan Azhar, Hassan Chaudhry, Farzana Kulsoom, Sanam Narejo
380-395
PDF
Bitcoin Price Forecasting: A Comparative Study of Machine Learning, Statistical and Deep Learning Models
Neelam Urooj, Laiba Asif, Zohra Jabin
396-412
PDF
A Machine Learning Prediction of Mechanical Properties in Reinforcement Bars: A Data-Driven Approach
Taimoor Hussain Qureshi, Muhammad Ali Siddiqui, Syed Dabeer Mehdi Naqvi, Muhammad Zeeshan, Minhal Waseem, Zain Noreen
413-425
PDF
Alex Net-Based Speech Emotion Recognition Using 3D Mel-Spectrograms
Sara Ali, Dr. Bushra Naz, Dr. Sanam Narejo, Zohaib Ahmed
426-433
PDF
An Advanced 2-Output DNN Model for Impulse Noise Mitigation in NOMA-Enabled Smart Energy Meters
Muhammad Hussain, Hina Shakir, Taimoor Zafar, Muhammad Faisal Siddiqui
444-458
PDF
Digital Twins and Engineering Education: Current Status
Muhammad Khalid Shaikh
459-490
PDF
Numerical Simulation of Flow Past a Square Object Detached with Controlling Object at Various Reynolds Number
Raheela Manzoor, Bushra Habib, Shazia kalsoom, Neelofer Jamil, Misbah Haque
491-513
PDF
Enhancing Cardiovascular Disease Risk Prediction Using Resampling and Machine Learning
Ayesha Kiran, Muhammad Kashir Khan, Muhammad Daniyal Khan, Farrukh Liaquat
514-531
PDF
Spatial Investigation of Soil Erosion Risk in the High Rainfall Zone of Pakistan by Using Rusle Model
Ihtisham Khan, Muhammad Fahad Bilal, Shahid Ghazi, Kashif Khan, Muzamil Khan
532-549
PDF
A Comparative Analysis of BER Performance for NOMA in the Presence of Rayleigh Fading and Impulse Noise
Muhammad Hussain, Hina Shakir, Qamar Ud Din Memon, Taimoor Zafar, Muhammad Zohaib Sohail
550-564
PDF
Contrasting Impact of Start State on Performance of a Reinforcement Learning Recommender System
Sidra Hassan, Mubbashir Ayub, Muhammad Waqar, Tasawer khan
565-581
PDF
A Sustainable Growth Meta-Mask Consulting Application for Agriculture Sector Using Ethereum and Blockchain Technology
Adnan Ashraf, Anroop Kumar, Madeha Memon
582-592
PDF
Overview of Immersive Data Visualization: Enhancing Insights and Engagement Through Virtual Reality
Muhammad Faique Memon, Muhammad Shehram Shah Syed, Sajida Memon, Noor ul Ain Mushtaq, Junaid Baloch
593-607
PDF
Osteochondroma Identification Through Transfer Learning and Convolutional Neural Networks
Ayesha Afridi, Muhammad Kamran Abid, Naeem Aslam, Shumaila Khan, Arsalan khan, Muhammad Ahmad Nawaz Ul Ghani
608-620
PDF
Assessing Eight Years of Monsoon Rainfall Patterns in Karachi, Pakistan: Study of the Intense Rainfall Events
Safeera Zaineb, Muzaffar Bashir
621-631
PDF
Potential Challenges and Solutions for Implementing NOMA in Smart Grid
Muhammad Hussain, Muhammad Zohaib Sohail, Qamar Ud Din Memon, Taimoor Zafar
632-651
PDF
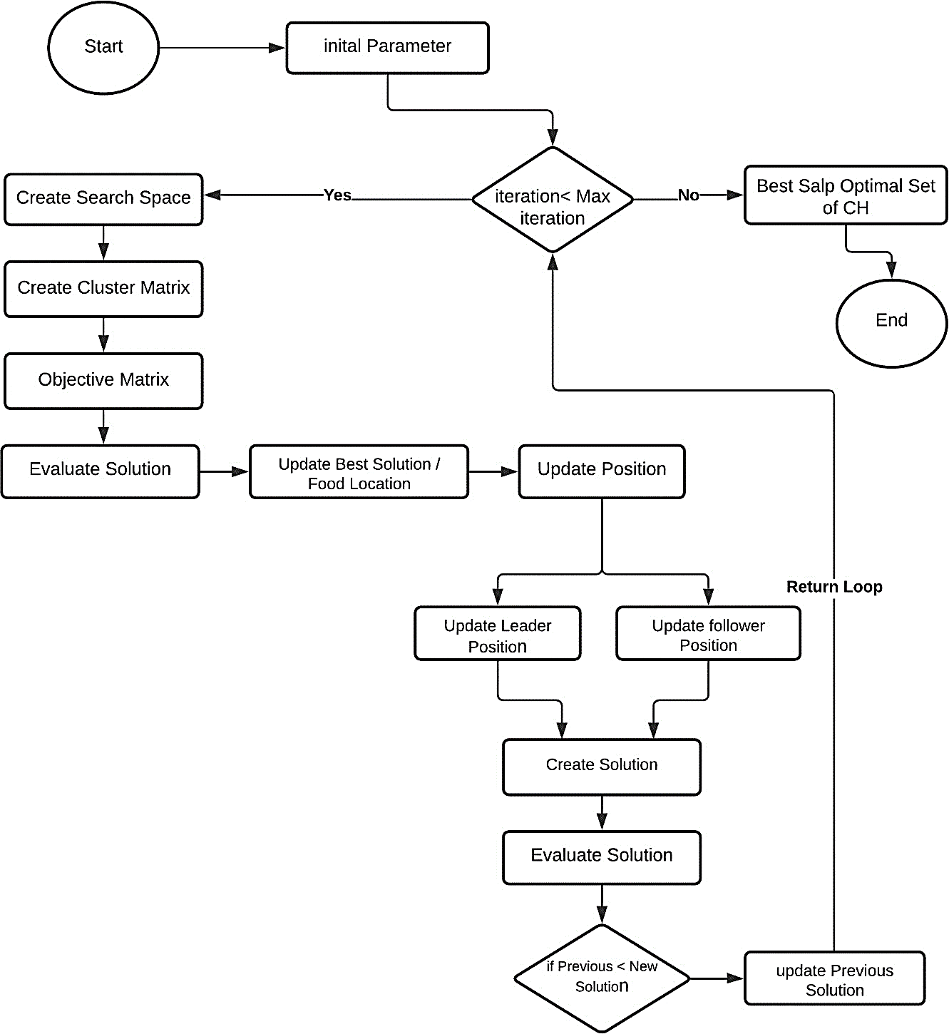
SSOCANET SSOCANET - Empowering VANETs with Salp Swarm Optimization-Enhanced Clustering Algorithm
Zeeshan Hidayat, Zulfiqar Ali, Shahab Haider , Iftikhar Alam, Asad Ali
652-663
PDF
Particle Filter Based Multi-sensor Fusion for Remaining Service Life Estimation of Energized LV-Aerial Bundled Cables
Taimoor Zafar, Muhammad Hussain, Qamar Ud Din Memon, Syed Zia Uddin
664-687
PDF
Automated Seismic Horizon Tracking Using Advance Spectral Decomposition Method
Maryam Mahsal Khan
688-697
PDF
A Conceptual Framework for Reducing Requirement Engineering Challenges in Industrial-Scale Software Projects
Hafsa Shareef, Abdul Rahman
698-712
PDF
AI-Driven Weed Classification for Improved Cotton Farming in Sindh, Pakistan
Abdul Aziz, Ali Raza, Muhammad Irfan Younas Mughal, Abdul Sattar Chan
713-724
PDF
Design of a High Gain Dual Band Patch Antenna with T Slot Ground Structure for Millimeter Wave Communication Applications
Usama Saleem, Raheela Manzoor, Noreen Azhar, Hamza Saleem, Fareeda Behlil
725-738
PDF
Performance Evaluation of Fake News Detection Using Artificial Intelligence Techniques
Syed Muhammad Hamza, Muhammad Hussain, Taimoor Zafar, Muhammad Zohoib Sohail, Tarique Aziz, Qamar ud Din Memon
739-753
PDF
Using Spatial Covariance of Geometric and Shape Based Features for Recognition of Basic and Compound Emotions
Syed Farooq Ali, Khalid Ijaz, Faria Feroz, Junaid Jabbar Fiazi, Hassan Ali, Nadeem Arif, Aadil Zia Khan, Raees Hafeez
754-771
PDF
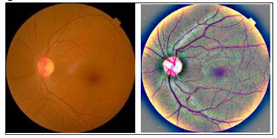
Deep Learning Based Identification and Categorization of Various Phases of Diabetic Retinopathy
Reem Jawed Unar, Muhammad Ahsan Ansari, Syed Muhammad Shehram Shah, Jawed Unar, Khair Muhammad Unar, Sammer Zai
772-784
PDF
Epidemiological Insights and Statistical Analysis of a Recent Conjunctivitis Outbreak in Lahore, Pakistan
Muhammad Sulman Khan, Maryam Ahmed Ali, Safeera Zaineb, Safeer Hussain, Sohail Shah, Muzaffar Bashir
785-795
PDF
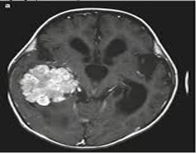
Enhanced Brain Tumor Diagnosis with EfficientNetB6: Leveraging Transfer Learning and Edge Detection Techniques
Adnan Hameed, Arsalan Khan, Sohail Ahmad, Sibghat Ullah, Abdul Nasir Khan, Sadiq Nawaz Khan
796-807
PDF
Deep Faces: Advancing Age and Gender Classification using Facial Images with Deep Features
Ammad Noor, Wakeel Ahmad, Syed M. Adnan Shah
808-818
PDF
Deep Learning for Viral Detection: Affordable Camera Technology in Public Health
Shaheena Noor, Muhammad Imran Saleem, Najma Ismat, Aneeta Siddiqui, Humera Noor Minhas
819-832
PDF
Gemstones Supply Chain Management through Blockchain Mechanism
Talha Ahsan, Dr. Abdul Haseeb Malik, Dr Qazi Ejaz Ali, Muhammad Junaid
833-848
PDF
Prediction of Elective Patients and Length of Stay in Hospital
Muhammad Shahzad Saleem, Saif Ullah
849-865
PDF
Impact Assessment of Monsoon Precipitation on Groundwater Level in Lahore District GEE Script
Munawar Hussain, Isma Younes
866-878
PDF
LULC-NEAT: Land Use Land Cover Classification Using Neuroevolutionary of Augmenting Topologies
Sumayyea Salahuddin, Nasru Minallah, Muhammad Athar Sethi, Muhammad Ajmal, Maryam Mahsal Khan
879-899
PDF
Clinical Prediction of Female Infertility Through Advanced Machine Learning Techniques
Fida Muhammad Khan, Muhammad Shoaib Akhtar, Inam Ullah Khan, Zeeshan Ali Haider, Noor Hassan Khan
900-917
PDF
Performance Evaluation of Fuzzy Logic Based RPL Objective Functions
Alauddin
918-929
PDF
Comprehensive Review on Postoperative Central Nervous System Infections (PCNSI): Causes, Prevention Strategies, and Therapeutic Approaches using Computer Based Electronic Health Record (EHR)
Bushra Mazhar, Samreen Riaz, Nazish Mazhar Ali, Sidra Munir, Maham Chaudhry, Mariam Dar, Muhammad Kamran Khan, Muhammad Nasir, Muhammad Ahsan Raza, Muhammad Ramzan
930-944
PDF
New Bovid (Artiodactyla) Fossils from the Siwaliks of Pakistan: Reviving a Lost World
Azka Parvaiz, Gulfam Hussain, Syed Ahsan Hussain Gardezi , Azha Pervaiz, Ayesha Sadiq, Muhammad Paryal, Muhammad Jehangir Khan, Ishfaq Ahmad
961-979
PDF
Exploring Agile Testing Methodologies: A Perspective from the Software Industry
Mahdia Shoaib, Eman Fatima, Nosheen Sabahat, Nosheen Qamar
980-995
PDF
Make a Submission
Make a Submission
We are Indexed Here