Skip to main content
Skip to main navigation menu
Skip to site footer
Open Menu
About the Journal
Current
Submissions
Editorial Team
Reviewer's Pannel
Join Us
Abstracting & Indexing
Aims and Scopes
Editorial Flow
Libraries
Contact
Archives
Publication Charges
Conferences
Search
Register
Login
Home
/
Archives
/
Vol. 6 No. 3 (2024): Vol 6 Issue 3
Vol. 6 No. 3 (2024): Vol 6 Issue 3
Published:
2024-09-30
Articles
Energy-Based Cluster Head Selection in WSN
Satesh Kumar, Fahim Aziz Umrani, Kehkashan Asma Memon, Muhammad Shehram Shah
996-1008
PDF
Deep Learning Based Multi Crop Disease Detection System
Gul Munir, Muhammad Ahsan Ansari, Sammer Zai, Irfan Bhacho
1009-1020
Pdf
Recurrent Neural Network and Multi-Factor Feature Filtering for Ransomware Detection in Android Apps
Inam Ullah Khan, Fasih Ud din, Fida Muhammad Khan, Sohaib Saqib, Saadat ullah, Zeeshan Ali Haider, Shehr Bano
1021-1030
Pdf
Real Estate Price Prediction
Rabia Naz, Bushra Jamil, Humaira Ijaz
1031-1044
PDF
Leveraging CIELAB Segmentation and CNN for Wheat Fungi Disease Classification
Usman Islam, Wakeel Ahmad, Syed Muhammad Adnan Shah
1045-1057
PDF
Hybrid Technique for Estimating Fetal Head Circumference Using Ultrasound Imaging
Ameera Shafique, Zobia Suhail, Hafiz Muhammad Danish
1058-1075
PDF
Breaking Down Monoliths: A Graph Based Approach to Microservices Migration
Azaz Ahmad Kayani, Zain Ul Islam Adil, Yasir Hafeez, Javed Iqbal, Fahad Burhan Ahmed
1076-1087
PDF
Classifying Text in Citation Context as Relevant or Irrelevant to the Cited Paper
Afsheen Khalid, Dilawar Khan, Shaukat Ali
1088-1098
PDF
Design and Analysis of Microstrip Patch Antenna Operating at Higher Order Mode
Muhammad Adil Khan, Shahid Bashir, Awais Khan, Muhammad Awais
1099-1109
PDF
Designing an AI-Based Greenhouse Plant Monitoring System to Detect and Classify Plant Diseases from Leaf Images
Muhammad Sartaj, Gul Muhammad Khan, Gulrukh Khattak
1110-1119
PDF
Predictive Maintenance Using Deep Learning: Enhancing Reliability and Reducing Electrical System Downtime
Jamshaid Basit, Areej Zeb
1120-1136
PDF
Gender-Based Analysis of Employee Attrition Prediction Using Machine Learning
Jamshaid Basit, Farhan Nawaz Cheema
1137-1150
PDF
A Framework of Software as a Service Using a Crowdsourcing Approach: A Case Study of Smart Classroom
Samina Rashid, Saima Munawar, Nasir Naveed
1151-1167
PDF
A Demographic Fuzzy Similarity Computation Method for Recommender Systems
Madiha Khan, Mubbashir Ayub, Arta Iftikhar
1168-1193
PDF
A Critical Evaluation for the Energy Efficient Routing Protocols in Wireless Body Area Sensor Networks (WBAN)
Naveed Ahmad, Mohammad Daud Awan, Malik Sikander hayat khiyal, Sumaria Nazir, Nargis Fatima, Munir Ahmad, Usman Ali Gulzari, Zia Ur Rehman, jibran Mir
1194-1210
PDF
Enhancing Management Strategies: Machine Learning and Creative Performance Insights in Employee Attrition Analysis and Prediction
Neelam Urooj, Tasawar Javed, Muhammad Usman, Muhammad Tahir Mushtaq, Ayesha Raza Toor
1211-1227
PDF
Unlocking Potential: Personality-Aware TVET Course Recommendations Revolutionize Skill Development
Rana Hammad Hassan, Malik Tahir Hassan
1228-1248
PDF
A Review based on Active Research Areas in Mining Software Bug Repositories: Limitations and Possible Future Trends
Fatima Waseem, Farah Haneef, Muhammad Nouman Noor, Aisha Khalid, Hina Rashid, Qudsia Yousaf
1249-1266
PDF
Impact of Internal Forces on Employee Behaviors: Role of Situational Factors
Nimra Riasat, Saima Riaz
1267-1282
PDF
Analyzing Privacy in Frank Lloyd Wright's Prairie Style Homes Through Syntactic Methods using “A Graph” and Depth Map X Softwares
Sehar iftikhar, Malik Fazal Ammar, Misbahud Din, Abdullah Ahmed
1283-1296
PDF
Monsoon 2022 Floods and Its Impacts on Agriculture Land Using Geospatial Approaches: A Case Study of Khyber Pakhtunkhwa Province Pakistan
Abid Sarwar, Muhammad Ali, Shazia Gulzar, Muhammad Akmal Sardar Ali, Abdul Majid, Muhammad ismail Khan, Muhammad Yaseen, Farmanullah Khan
1297-1312
PDF
Comprehensive Assessment of Air Quality Dynamics Around Yosemite National Park Using Remote Sensing, GIS, and Computational Analysis During Wildfire Events
Ambreena Javaid, Syeda Haddia Abbas
1313-1327
PDF
Exploring the Spectrum Power Fractal Scaling Parameters by Hurst Range Increment - Second Order Moment Generation Techniques
Muhammad Ilyas, Shaheen Abbas, Kamran Malik
1328-1338
PDF
Thematic Analysis of Tourism Downfall and Economic Consequences During Covid-19: Evidence from A Rural Mountain Community in Pakistan
Muhammad Ilyas, Shaheen Abbas, Kamran Malik , Wajid Ali
1339-1353
PDF
The Analysis of Drinking Water Quality and Associated Human Health Risks. A Case Study of Rawalpindi Pakistan
Anam Khurshid, Samiullah Khan
1354-1369
PDF
A Dynamic Architecture to Control Multi-Rotors Using Hand Gestures
Nabeel Hussain, Hassan Yousuf, Syed Atif Mehdi, Kanwal Atif
1370-1385
PDF
Analyzing the Impacts of Soapstone Dust on Respiratory System of Mine Workers Through Structural Equation Modelling Technique: A Case Study of Sherwan Soapstone Mines, Abbottabad, Pakistan
Salim Raza, Salman Jaleel, Saira Sherin, Sajjad Hussain, Zahid Ur Rehman
1386-1401
PDF
Analyzing the Shadows: Machine Learning Approaches for Depression Detection on Twitter
Fiza Azam, Memoona Sami, Maha Agro, Amirita Dewani
1402-1416
PDF
A Review on Cloud Computing Threats, Security and Possible Solutions
Rabia Naz, Hafiz Muhammad Faisal Shehzad, Asia Muneer, Abid Rafiq, Samreen Razzaq, Mudassar Ali Shah Zaidi
1417-1437
PDF
Dynamic Malware Detection Using Effective Machine Learning Models with Feature Selection Techniques
Inam Ullah Khan, Fida Muhammad Khan, Zeeshan Ali Haider, Saba Khattak, Gulshan Naheed, Sana Shaoor Kiani
1438-1452
PDF
A Computational Study of Ichthyofaunal Diversity of River Kabul
Faisal Ahmad Lodhi, Zaigham Hasan; Fidaullah Khan
1453-1468
PDF
Computational Analysis of Model Houses of Da Kali KOR in Matta Swat
Habib Ullah, syyed_mansoor_ali_shah, Sehar Iftikhar, Malik Fazal Ammar
1469-1487
PDF
AI-Powered Detection: Implementing Deep Learning for Breast Cancer Prediction
Anmol Tanveer, Saima Munawar, Nasir Naveed
1488-1504
PDF
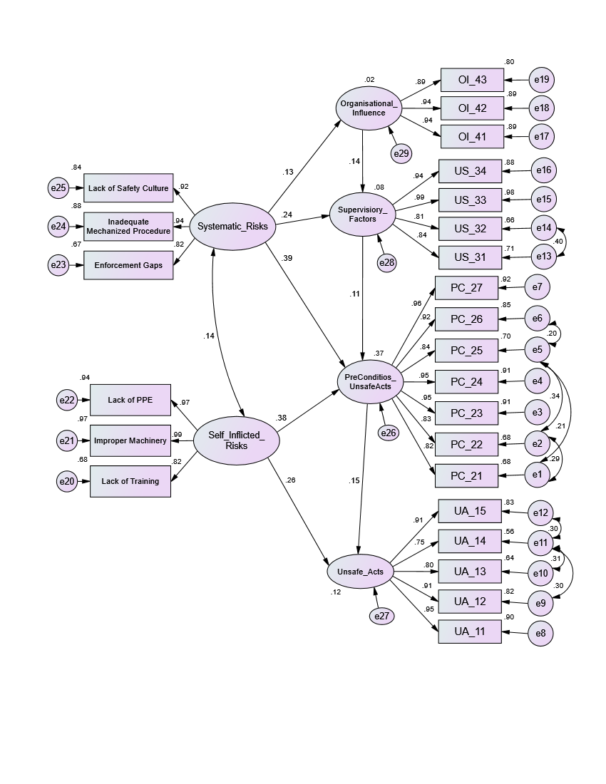
Human Factors and Risk Analysis in Conventional System of Marble Mining: Using HFACS Framework and Structural Equation Modeling Technique
Saira Sherin, Salim Raza, Sajjad Hussain, Zahid ur Rehman
1505-1523
PDF
Go Drive Net: A Unified Platform for Cloud Storage with Social Networking
M Talha Jahangir, M Abuzar, Laraib Saleem
1524-1536
PDF
HTML
Nature Scene Classification Using Transfer Learning with Inception V3 on the Intel Scene Dataset
Muhammad Talha Jahangir, Syed Yameen Ali, Muhammad Humza Khan, Ahmad Ali Zain, Umair Arshad
1537-1553
PDF
VDMF: VANETs Detection Mechanism Using Fog Computing for Collusion and Sybil Attacks
Ejaz Ali Qazi, Asif Khan
1554-1567
PDF
Make a Submission
Make a Submission
We are Indexed Here