Skip to main content
Skip to main navigation menu
Skip to site footer
Open Menu
About the Journal
Current
Submissions
Editorial Team
Reviewer's Pannel
Join Us
Abstracting & Indexing
Aims and Scopes
Editorial Flow
Libraries
Contact
Archives
Publication Charges
Conferences
Search
Register
Login
Home
/
Archives
/
Vol. 7 No. 1 (2025): Vol 7 Issue 1
Vol. 7 No. 1 (2025): Vol 7 Issue 1
Published:
2025-03-31
Articles
XDP-ML: A Game-Changer in Intrusion Detection Systems for Modern Cybersecurity
Muhammad Ozair Attiq, Tahir Mushtaq, Abdullah Yousafzai, Ahsen Ali Asif, Sheeza Waheed, Abdul Haseeb, Anum Saleem
1-21
PDF
Automated Objects Delivery System for Interior Locale using Line Following Robot with Optimized Security Parameters
Afshan Bhutto, Laraib Shaikh, Shahnawaz Talpur, Madeha Memon, Irfan Ali Bhacho
22-43
PDF
Crypto Currency Compensation Model to Detect Optimal Channel of Internet of Things Through Blockchain
Shahan Yamin Siddiqui, Muhammad Toseef Javaid, Nusratullah Tauheed, Shakeel Abbas, Nabeela Yaqoob, Shahid Khalid
44-57
PDF
Smart Power Management with Small Cells: A Path to Sustainable Data Connectivity
Amna Shabbir, Madeeha Azhar, Asif Aziz
58-68
PDF
Exploring Contextual Similarity in Quranic Ayahs: A Case Study of Surah Al-Baqarah and Aal-e-Imran in Urdu Translations
Tehmima Ismail, Dr. Muhammad Arshad Awan, Danish Khaleeq
69-82
PDF
Comparative Evaluation of Machine Learning and Deep Learning Models for Real Estate Price Prediction
Muhammad Khateeb Khan, Asad Ullah Khan, Usama Khan, Faheem Shaukat
83-97
PDF
A Smart Prediction Platform for Agricultural Crops Using Machine Learning
Ammar Rafiq, Muhammad Usman Younus, Syed Aqeel Haider, Kalsom Safdar, Najaf Ali, Nusrat Husain, Muhammad Asgher Nadeem, Zeeshan Arfeen, Faisal Mumtaz
98-110
PDF
Management of Speech Impairment Disorders in Aphasia Patients using Digital intervention with Multilingual Regional Dialects
Shiza Hassan, Tanzeela Rind, Amirita Dewani, Memoona Sami
111-128
PDF
Enhancing Open-Source Projects: The Synergy Between Code Readability Metrics and User Experience
Aisha Khalid, Farah Haneef, Fatima Waseem
129-145
PDF
Requirements Prioritization- Modeling Through Dependency and Usability with Fusion of Artificial Intelligence Technique
Mariya Tauqeer, Halima Jamil
146-158
PDF
Improving Software Requirements Elicitation in Agile Environment
Hassan Ali Shah, Syeda Hamna Jillani, Ghulam Mustafa, Muhammad Rizwan Rashid Rana
159-176
PDF
Load Balancing in Cloud Computing: A Proposed Novel Approach Based on Walrus Behavior
Asad Ali
177-189
PDF
Challenges and Practices Identification via Systematic Literature Review in the Design of Green/Energy-Efficient Embedded Real-Time Systems
Muhammad Salman, Siffat Ullah Khan, Nasir Rashid
190-209
PDF
Framework for Modeling Risk Factors in Green Agile Software Development for GSD Vendors
Nasir Rashid, Muhammad Ilyas, Shah Khalid, Haseena Noureen, Muhammad Salam
210-234
PDF
Securing Cloud Data: An Approach for Cloud Computing Data Categorization Based on Machine Learning
Fahad Burhan Ahmad, Azaz Ahmed Kiani, Yaser Hafeez, Hamza Imran, Muhammad Habib, Asif Nawaz, Muhammad Rizwan Rashid Rana, Muhammad Azhar
235-258
PDF
A Deep Learning Approach to Semantic Clarity in Urdu Translations of the Holy Quran
Kashif Masood Abbasi, Dr. Muhammad Arshad Awan, Tehmima Ismail
259-271
PDF
Enhancing Skin Cancer Detection: A Study on Feature Selection Methods for Image Classification
Atiya Masood, Syed Muhammad Daniyal, Habiba Ibrahim
272-285
PDF
Over-Voltage Protection Circuit for Tripping & Switching of 220V Appliances Using Relay Module and Python-Based Algo
Ehtisham Arshad, Raja Masood Larik, Syed Aqeel Haider, Attaullah Khidrani, Asad Amjad, Usman Humayun, Muhammad Rashid, Zeeshan Ahmad Arfeen, Feeha Areej, Ubedullah, Fatimah Khairiah
286-300
PDF
Sustainable Energy Solution for Mobile Robotics: Modeling and Power Management
Bilal Khan, Mohammad Arif, Shaista Afridi, Amir Naveed, Mohammad Sadiq, Mahad Aurangzeb
301-312
PDF
Ion-Acoustic Density Hump Solitons in (r,q) Distributed Plasmas using Python
Muhammad Nouman Sarwar Qureshi, Ambar Tariq Ambar Tariq Sian, Laiba Emaan, Saba Khalid
313-321
PDF
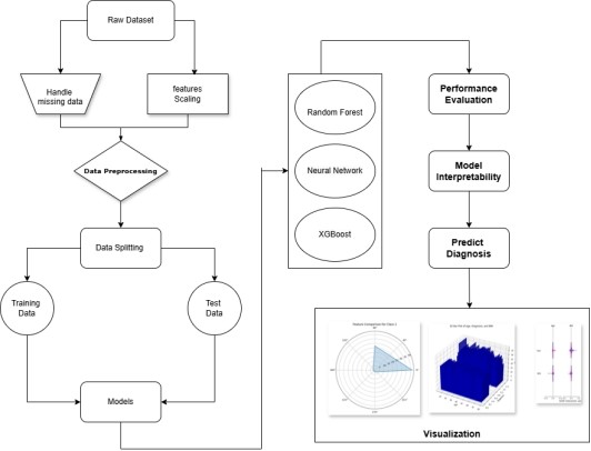
Analysis of Machine Learning Models to Automate the Early Detection of Alzheimer Disease
Azaz Ahmed Kiani, Sardar Un Nisa, Maria Hilal, Saim Amjid, Moeed Ahmed, Shahzaib Ishtiaq
322-335
PDF
Heart Sense: A novel IoT integrated Deep Learning Based ECG Image Analysis for Enhanced Heart Disease Prediction
Rimsha Jamil Ghilzai, Urwa Bibi, Hafiz Gulfam Ahmad Umer, Sana Rubab
336-357
PDF
An Enhanced Novel IoT-Based Car Accident Detection and Alert System
Rimsha Jamil Ghilzai, Ayesha Qadir, Urwa Bibi, Muhammad Afzal
358-376
PDF
Petrochemical Investigation of Secondary Mineralized Volcanogenic Massive Sulfide (VMS) and Supergene Enrichment Economic Deposits in Jandrey-Annar, Upper Dir, Pakistan
Hussain Ahmad; Liaqat Ali
377-391
PDF
Trust Management for the LPWAN Devices in a Smart City
Saifullah Tanvir, Zeeshan Ali Khan
392-410
PDF
Barriers to AI Adoption in Education: Insights from Teacher's Perspectives
Jamil Ahmed, Asia Khatoon Soomro, Syeda Hira Fatima Naqvi
411-421
PDF
Advancing Diagnosis Capabilities with Smart AI Techniques for Early Symptoms Prediction of Brain Stroke
Muhammad Aurangzeb Khan, Raza Ullah Khan, Rasool Jamal, Zahid Ullah, Amjad Khan, Farzeed Khan
422-439
PDF
Machine Learning-Based Asthma Diagnosis Prediction Using Lung Function and Demographic Features
Gull Andam, Hafiz Gulfam Umar, Urwa Bibi
440-461
PDF
Delving into the Practices Involved in the Creation and Dissemination of Misinformation
Muhammad Ubaid Ur Rehman, Asma Javed, Hasna Arshad, Samia Ijaz
462-478
PDF
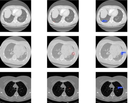
Early Detection and Classification of Lung Cancer using Segment Anything Model 2 and Dense Net
Hafza Eman, Syed M. Adnan, Wakeel Ahmad, Ishtiaque Mahmood
479-492
PDF
Developing a Quranic QA System: Bridging Linguistic Gaps in Urdu Translation Using NLP and Transformer Model
Muhammad Tariq, Dr. Muhammad Arshad Awan, Danish Khaleeq
493-505
PDF
An Efficient and Robust Deep Learning Approach for Vehicle Recognition using Light-weight Deep Network
Fatima Shahzad, Muhammad Hassan Khan, Muhammad Shahid Farid, Nazish Ashfaq
506-522
PDF
Effects of Exogenous Calcium and Magnesium on Physio-Hormonal Attributes of Trigonella Foenum-Graecum l. Under Polyethylene Glycol (Peg) Induce Drought Stress
Syed Hidayat Yar, Hussan Ara Begum, Naseen Rafiq, Syed Maqsood Ali, Behram Ali, Ilhanuddin
523-533
PDF
Generative AI’s Impact on Industry: Unveiling Transformative Applications, Opportunities and Challenges
Sara Hameed, Usra Sami, Meerab Tahir, Sara Naeem Aslam
534-549
PDF
A Robotic Simulation for Aerial Monitoring and Disease Detection of Gladiolus Field
Arisha Saeed Akkas, Nimra Ejaz, Kanwal Atif, Maria Anjum, Syed Atif Mehdi
550-565
PDF
Exploring the Influence of Teacher's Stress and Emotions on Student Behavior in Secondary Schools
Rabia Obaid, Ahmad Saeed
566-580
PDF
Tablet Guard: Load Cell based Quality Assurance with Image Processing
Sana Arshad (corresponding author), Zainab Mustafa, Noman Mansoor, Shaiza Kamran, Mariam Syed
581-602
PDF
Addressing Class Imbalance in Credit Card Fraud Detection: A Hybrid Deep Learning Approach
Muhammad Jabir Khan, Syed Irfan Ullah
603-622
PDF
Mobile Legends Win Rate Prediction and Team Recommendation Using Switched Hero Roles
Pir Hamid Ali Qureshi, Areej Fatemah Meghji, Rabeea Jaffari
623-636
PDF
Developing an Arabic-Urdu Ontology of Quranic Concepts: A Semantic Approach
Fouzia Nadeem, Dr. Muhammad Arshad Awan, Danish Khaleeq, Muhammad Tariq
637-650
PDF
Enhancing Quranic Ethics and Morality: An NLP- Based Semantic Search Model for Urdu Translation
Yasir Aftab, Dr. Muhammad Arshad Awan, Danish Khaleeq, Tehmima Ismail
651-663
PDF
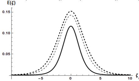
Parallel Electric Fields Associated with Double Layers in Kappa Distributed Space Plasmas
Saba Khalid, Muhammad Nouman Sarwar Qureshi, Umm e Hira, Shoaib Akhtar
664-674
PDF
Make a Submission
Make a Submission
We are Indexed Here